Loncat ke konten
Menu Mobile
Pencarian
Beranda
Profil
Dasar Operasional
Prestasi
Sejarah
Visi & Misi
Informasi Publik
Dokumen Perencanaan
Rencana Kerja
Rencana Strategis
Transparansi Anggaran
Maklumat Kapolres
Pakta Integritas
Program Inovasi
Pelayanan Masyarakat
Pelayanan Satintelkam
Maklumat Sat Intelkam
Visi Misi Motto Pelayanan Sat Intelkam
Standar Pelayanan Sat Intelkam
Mekanisme Pelayanan Sat Intelkam
Kompensasi Pelayanan Sat Intelkam
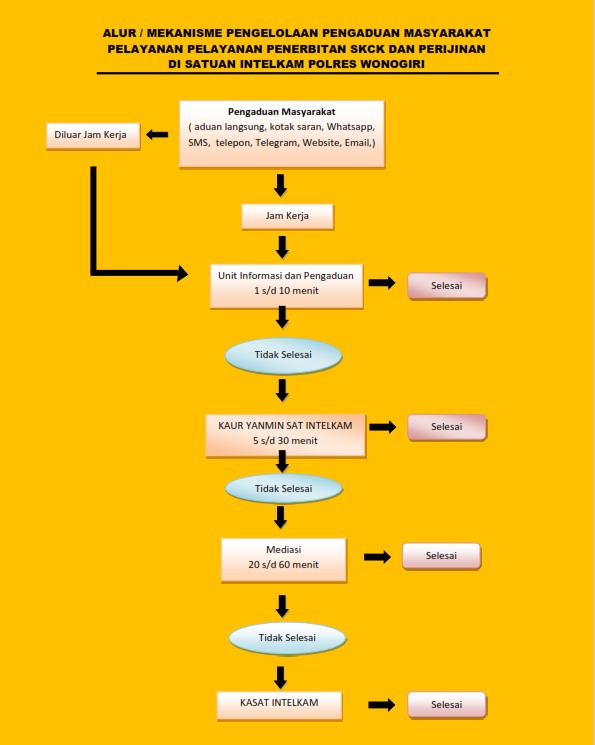
Mekanisme dan Sarana Informasi Pengaduan Sat Intelkam
Budaya Pelayanan Sat Intelkam
Inovasi Pelayanan Sat Intelkam
Pelayanan Satlantas/Satpas SIM
Maklumat Sat Lantas
Visi Misi Sat Lantas
Mekanisme Pelayanan Sat Lantas
Kompensasi Pelayanan Sat Lantas
Mekanisme dan Sarana Informasi Pengaduan Layanan Sat Lantas
Budaya Pelayanan Sat Lantas
Pelayanan SPKT
Maklumat Pelayanan SPKT
Standar Pelayanan SPKT
SPRINGAS PELAYANAN PENGADUAN FUNGSI SPKT
Visi dam Misi
Mekanisme Pelayanan SPKT
Kompensasi Pelayanan SPKT
Sarana Informasi Konsultasi dan Pengaduan Layanan SPKT
PELAYANAN SAT RESKRIM
MAKLUMAT PELAYANAN SAT RESKRIM
VISI DAN MISI SAT RESKRIM
BUDAYA PELAYANAN PRIMA SAT RESKRIM
MEKANISME PELAYANAN SAT RESKRIM
LAYANAN PENYIDIKAN TINDAK PIDANA
LAYANAN KARTU SIDIK JARI
SARANA INFORMASI DAN PENGADUAN SAT RESKRIM
MAKLUMAT KOMPENSASI SAT RESKRIM
DUMAS
Surat Perintah
SATFUNG
Kabar Terbaru
*Polda Jateng Bongkar Jaringan Sabu Antar Kota, Tiga Residivis Diamankan dengan Barang Bukti 124 Gram*
Dedikasi Terakhir Bhayangkara, AIPDA Andi Wigunanto Dimakamkan Secara Dinas Kepolisian
Grand Launching MBG, SPPG Pracimantoro Siap Dukung Pemenuhan Gizi Masyarakat
Kecelakaan Maut di Selogiri, Satu Pengendara Tewas di Lokasi Kejadian
Pengamanan Ketat Pendadaran PSHT P17 di Wonogiri, Polisi Siaga Antisipasi Gangguan Kamtibmas
Beranda
Mekanisme dan Sarana Informasi Pengaduan Sat Intelkam
Mekanisme dan Sarana Informasi Pengaduan Sat Intelkam